Упс, к сожалению, версия вашего браузера несовместима с сайтом. Вероятнее всего она устарела или давно не обновлялась.
Попробуйте открыть сайт atvstyle.ru с одного из поддерживаемых браузеров:
Google
Chrome
Safari
Mozilla
Firefox
Microsoft
Edge
Opera
Yandex
Browser

Ваша корзина
Ваша корзина пуста
Перейти в каталог
Личный кабинет +7 903 799 1446 +7 985 444 5566
модель 2014 года
  • Модель RXT-X aS 260
  • Схема Electrical Harness Steering Harness­ для RXT-X AS 260 & RS

  • Код модели RXT-X AS 260 & RS
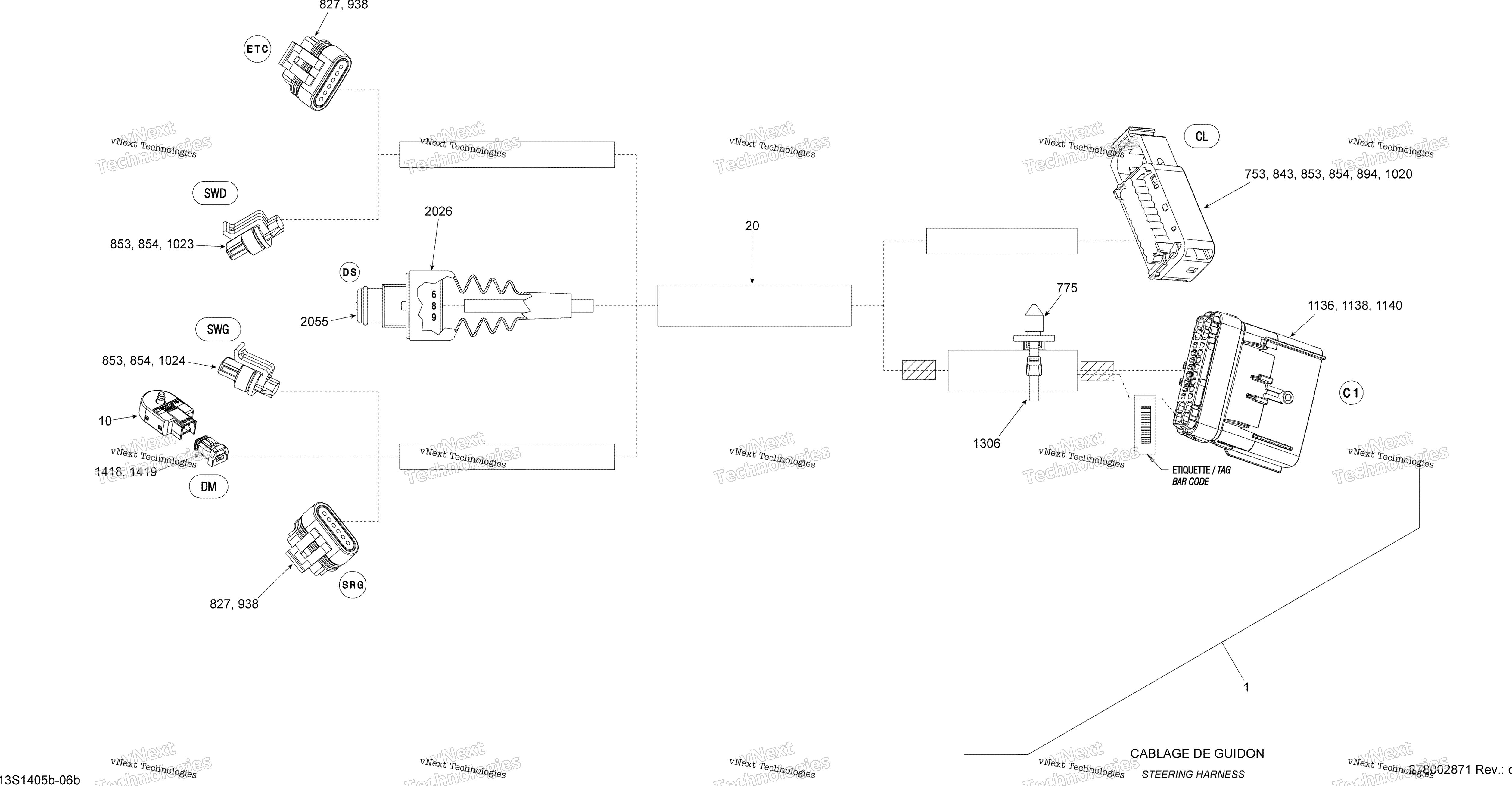
Схема
Детали
Electrical Harness Steering Harness­
Номер
Наименование детали
Цена
1
Steering Harness Ass’y Includes 1 to 2055 art. 278002951
По запросу
10
Switch Start/Stop art. 296000440
По запросу
20
Not Available As Spare Part - Wiring Harness Includes 20 to 2055 art. XXXX
По запросу
753
Terminal art. 710000925
По запросу
775
Mount Dart art. 293730040
от 790 ₽
Аналог
790 ₽
Требуется 1 шт.
827
Female Terminal art. 710001119
По запросу
843
Разъем электрический BRP art. 710001153
По запросу
853
Wire Seal art. 710001163
По запросу
854
Female Terminal art. 710001164
По запросу
894
Cap art. 710001225
По запросу
938
Female Terminal Housing 6 Circuits art. 278002299
По запросу
1020
Male Terminal Housing, 20 Circuits art. 278002385
По запросу
1023
FEMALE TERMINAL HOUSING, 3 CIRCUITS art. 278002386
По запросу
1024
Разъем BRP art. 278002387
от 1 180 ₽
OEM
Разъем BRP
art. 278002387
1 180 ₽
Требуется 1 шт.
1136
Housing art. 278002452
По запросу
1138
Разъем электрический BRP art. 278002454
По запросу
1140
Male Terminal art. 278002456
По запросу
1306
Not Available As Spare Part - Tie-Rap art. XXXX
По запросу
1418
Housing JAE 2 Circuits art. 278002856
По запросу
1419
Female Terminal art. 278002857
По запросу
2026
Пыльник BRP art. 278002263
По запросу
2055
Чека безопасности Sea Doo art. 278002773
от 14 800 ₽
OEM
14 800 ₽
Требуется 1 шт.
Нужна консультация
Мы ответим вам на этот номер
Или укажите свою почту - и мы ответим на нее
Добавлено в корзину
Вы только что добавили в корзину:
Перейти в корзину
Вход в интернет магазин
Войти
Зарегистрироваться
Номер телефона необходим для оформления заказа
Восстановить пароль
Укажите ваш email адрес или логин и мы вышлем ссылку для восстановления пароля.