Упс, к сожалению, версия вашего браузера несовместима с сайтом. Вероятнее всего она устарела или давно не обновлялась.
Попробуйте открыть сайт atvstyle.ru с одного из поддерживаемых браузеров:
Google
Chrome
Safari
Mozilla
Firefox
Microsoft
Edge
Opera
Yandex
Browser

Ваша корзина
Ваша корзина пуста
Перейти в каталог
Личный кабинет +7 903 799 1446 +7 985 444 5566
модель 2023 года
  • Модель SPARK TRIXX
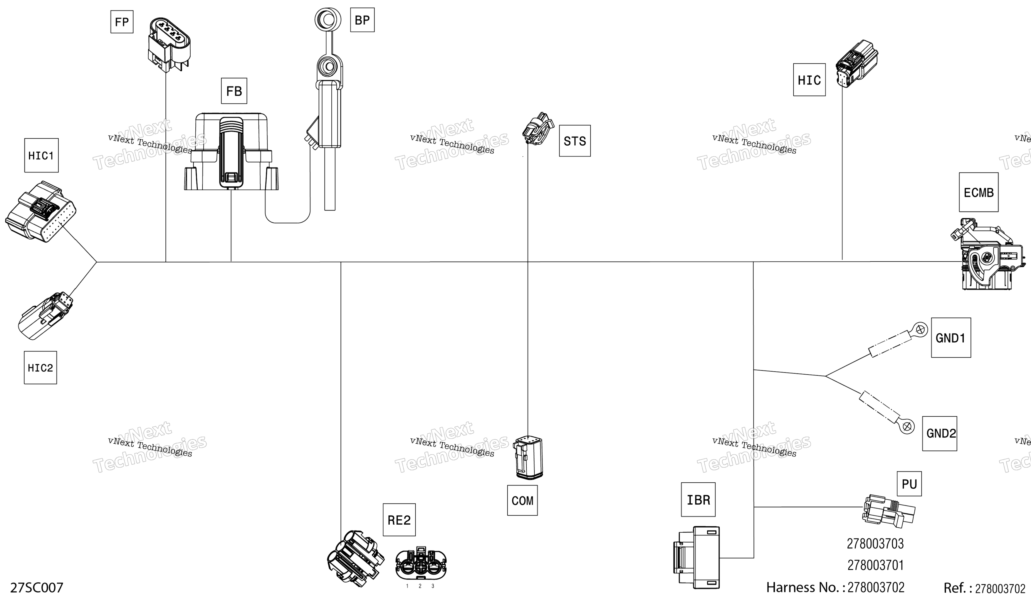
  • Схема Electric - Main Harness - 278003701 для SPARK TRIXX - 2UP

  • Код модели SPARK TRIXX - 2UP
Схема
Детали
Electric - Main Harness - 278003701
Номер
Наименование детали
Цена
0
Резиновый сальник проводки art. 710000048
По запросу
0
Разъем электрический мама 12 В BRP art. 710000918
от 840 ₽
OEM
840 ₽
Требуется 1 шт.
0
Предохранитель 10А art. 710000744
от 500 ₽
OEM
500 ₽
Требуется 1 шт.
0
Предохранительная коробка Sea Doo art. 278002824
По запросу
0
Plug art. 710001592
По запросу
0
Fuse Cover art. 278002825
По запросу
0
Open Barrel Terminal art. 278001392
По запросу
0
Female Terminal art. 710005439
По запросу
0
Wire Seal art. 278002186
По запросу
0
Female Terminal art. 278002187
По запросу
0
Lock art. 710001222
По запросу
0
Male Housing, 4 Circuits art. 278002185
По запросу
0
Терминал BRP art. 278002578
По запросу
0
Fuse Box Battery Cable art. 278003714
По запросу
0
Open Barrel Terminal art. 278001392
По запросу
0
Замок BRP art. 710002705
По запросу
0
Female Housing, 4 circuits art. 278003535
По запросу
0
Female Terminal Housing, 48 Circuits art. 710001588
По запросу
0
Female Terminal art. 278002453
По запросу
0
Датчик температуры BRP art. 710001727
По запросу
0
Разъем BRP art. 278002858
По запросу
0
Предохранитель 30А BRP Can-Am Outlander Renegade G1-G2 art. 710000747
от 980 ₽
OEM
980 ₽
Требуется 1 шт.
0
Крышка BRP art. 278002860
от 250 ₽
0
Предохранитель 30А BRP Can-Am Outlander Renegade G1-G2 art. 710000747
от 980 ₽
OEM
980 ₽
Требуется 1 шт.
0
Female Terminal art. 278002453
По запросу
0
Relay 30 Amp art. 278003828
от 1 620 ₽
Аналог
1 620 ₽
Требуется 1 шт.
0
Female Terminal art. 278002642
По запросу
0
Датчик температуры BRP art. 515177177
По запросу
0
Клемма электрического разъема art. 710000890
По запросу
0
Предохранитель 15А BRP art. 710000745
от 500 ₽
OEM
500 ₽
Требуется 1 шт.
0
Разъем электрический BRP art. 278002454
По запросу
0
Корпус BRP art. 710002706
По запросу
0
Шланг BRP art. 278003484
По запросу
0
Female Terminal art. 710005438
По запросу
0
Seal Plug art. 278002880
По запросу
0
Cover, 48 positions art. 710001591
По запросу
0
Крышка BRP art. 278002860
от 250 ₽
0
Plug art. 710001593
По запросу
0
Seal art. 278003046
По запросу
0
Female Terminal art. 710001590
По запросу
0
Терминал BRP art. 278003045
По запросу
0
Датчик температуры BRP art. 710001589
По запросу
0
Female Terminal art. 278002453
По запросу
0
Предохранитель 5А art. 710000742
от 500 ₽
OEM
500 ₽
Требуется 1 шт.
0
Электрический разъём BRP art. 710000879
По запросу
0
Предохранитель 5А art. 710000742
от 500 ₽
OEM
500 ₽
Требуется 1 шт.
0
Cap art. 710000882
По запросу
0
Предохранитель 15А BRP art. 710000745
от 500 ₽
OEM
500 ₽
Требуется 1 шт.
0
Seal art. 710000881
По запросу
0
Предохранитель 30А BRP Can-Am Outlander Renegade G1-G2 art. 710000747
от 980 ₽
OEM
980 ₽
Требуется 1 шт.
0
Female Terminal art. 710000877
По запросу
0
Seal Plug art. 278002880
По запросу
0
Female Housing, 2 Circuits art. 515177192
По запросу
0
Диэлектрический колпачок BRP art. 278000218
По запросу
0
Wire Seal art. 710001163
По запросу
0
Уплотнитель проводки BRP art. 278001065
от 840 ₽
OEM
840 ₽
Требуется 1 шт.
0
Female Terminal art. 710001164
По запросу
0
Male Housing, 6 Circuits art. 278002906
По запросу
1000
Wiring Harness Main art. 278003701
По запросу
Нужна консультация
Мы ответим вам на этот номер
Или укажите свою почту - и мы ответим на нее
Добавлено в корзину
Вы только что добавили в корзину:
Перейти в корзину
Вход в интернет магазин
Войти
Зарегистрироваться
Номер телефона необходим для оформления заказа
Восстановить пароль
Укажите ваш email адрес или логин и мы вышлем ссылку для восстановления пароля.