Упс, к сожалению, версия вашего браузера несовместима с сайтом. Вероятнее всего она устарела или давно не обновлялась.
Попробуйте открыть сайт atvstyle.ru с одного из поддерживаемых браузеров:
Google
Chrome
Safari
Mozilla
Firefox
Microsoft
Edge
Opera
Yandex
Browser

Ваша корзина
Ваша корзина пуста
Перейти в каталог
Личный кабинет +7 903 799 1446 +7 985 444 5566
модель 2023 года
  • Модель TT-R125
  • Схема КАРТЕР для TTR125LE (TTR125LEPC) CA

  • Код модели TTR125LE (TTR125LEPC) CA
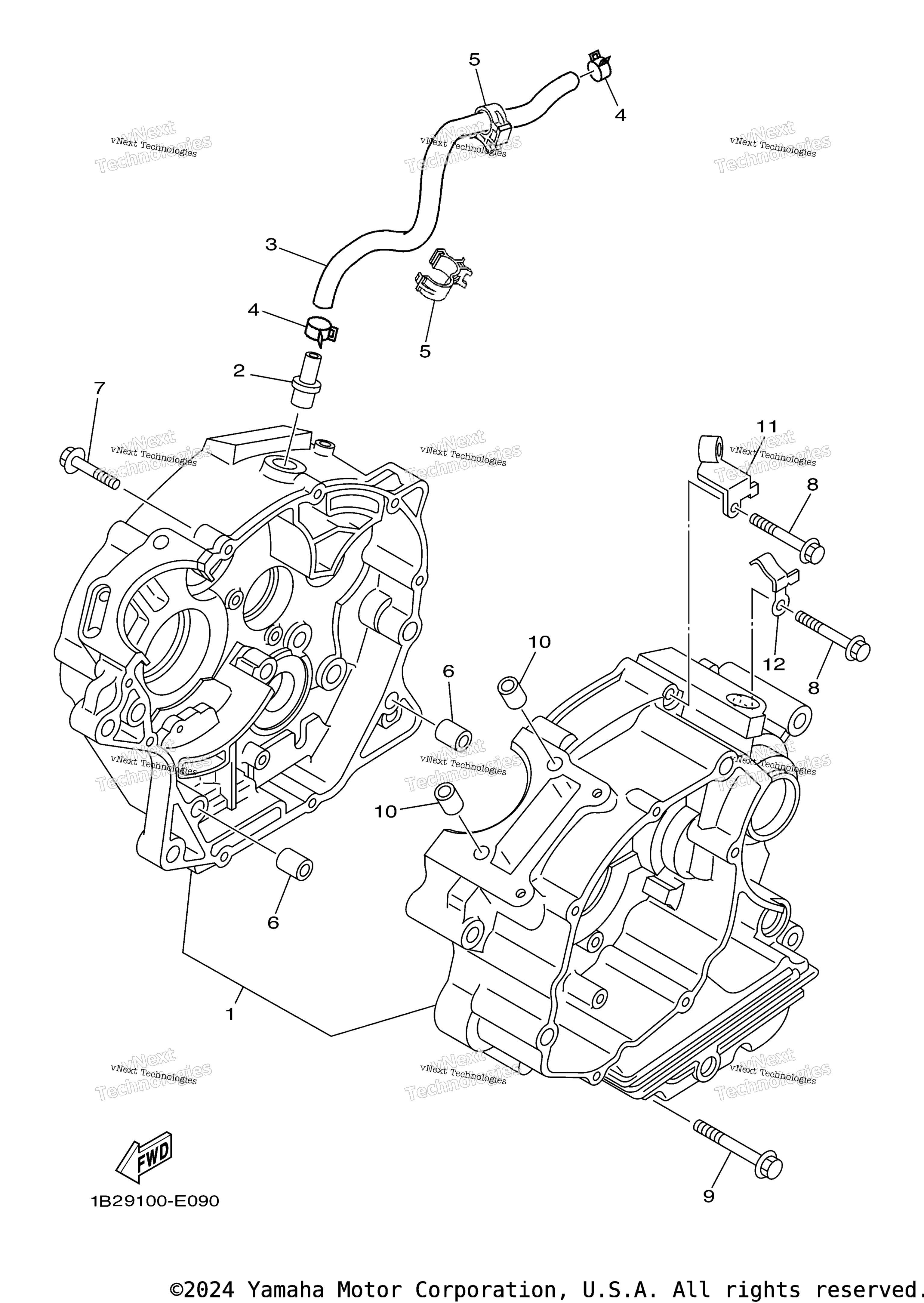
Схема
Детали
КАРТЕР
Номер
Наименование детали
Цена
1
Crankcase Assy art. 5HH-E5150-41-00
По запросу
2
Pipe, Breather 2 art. 5HH-E1167-00-00
По запросу
3
Pipe, Breather 1 art. 1B2-E1166-20-00
По запросу
4
Clip art. 90467-13800-00
По запросу
5
Clamp art. 90464-15192-00
По запросу
6
Палец Yamaha art. 99530-10114-00
от 310 ₽
OEM
Палец Yamaha
art. 99530-10114-00
310 ₽
Требуется 2 шт.
7
Bolt, Flange art. 90105-068A8-00
По запросу
8
Bolt art. 95027-06045-00
По запросу
9
Болт Yamaha art. 95817-06055-00
По запросу
10
Палец Yamaha art. 99530-10114-00
от 310 ₽
OEM
Палец Yamaha
art. 99530-10114-00
310 ₽
Требуется 2 шт.
11
Holder, Clutch Cable art. 1B2-E5441-00-00
По запросу
12
Clamp art. 90462-08813-00
По запросу
Нужна консультация
Мы ответим вам на этот номер
Или укажите свою почту - и мы ответим на нее
Добавлено в корзину
Вы только что добавили в корзину:
Перейти в корзину
Вход в интернет магазин
Войти
Зарегистрироваться
Номер телефона необходим для оформления заказа
Восстановить пароль
Укажите ваш email адрес или логин и мы вышлем ссылку для восстановления пароля.