Упс, к сожалению, версия вашего браузера несовместима с сайтом. Вероятнее всего она устарела или давно не обновлялась.
Попробуйте открыть сайт atvstyle.ru с одного из поддерживаемых браузеров:
Google
Chrome
Safari
Mozilla
Firefox
Microsoft
Edge
Opera
Yandex
Browser

Ваша корзина
Ваша корзина пуста
Перейти в каталог
Личный кабинет +7 903 799 1446 +7 985 444 5566
модель 2003 года
  • Модель GTI
  • Схема Electrical System для GTI

  • Код модели GTI
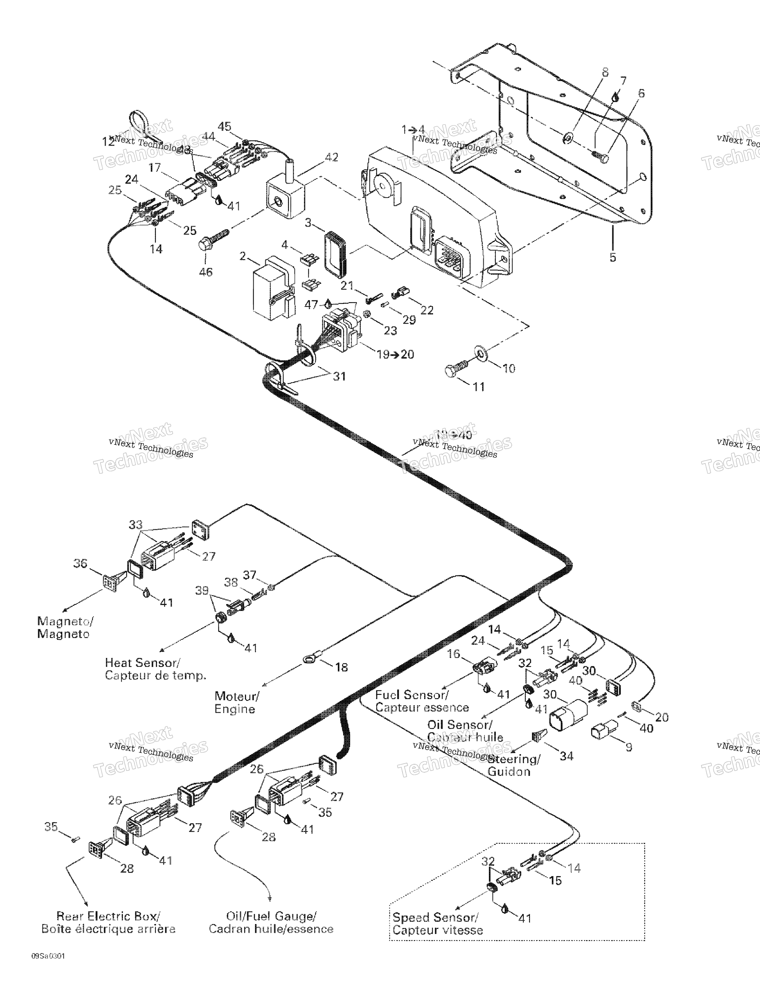
Схема
Детали
Electrical System
Номер
Наименование детали
Цена
0
Main Harness Ass’Y GTI LE. art. 278001793
По запросу
0
Предохранитель плавкий, 5А BRP art. 278000344
По запросу
1
ELECTRONIC MODULE ASS?Y Includes 1 - 4. art. 278001796
По запросу
2
Крышка предохранителей Sea Doo art. 278002102
от 3 690 ₽
3
Cover Seal art. 278001070
По запросу
4
Fuse, 15 Amperes art. 278000343
По запросу
5
BOX SUPPORT ASS?Y art. 278001644
По запросу
6
Болт 10-14 X 7/8 BRP art. 211000023
По запросу
7
Loctite 271, 10 ml art. 293800005
По запросу
8
WASHER-LOCK IMPERIAL art. 211200043
По запросу
9
Male Housing, 2 Circuits art. 409206900
По запросу
10
Flat Washer M6, Stainless art. 234062600
По запросу
11
Hex. Screw M6 X 16, Scotch Grip art. 207361660
По запросу
12
Tie-Rap 180 mm art. 414115200
По запросу
13
Main Harness Ass’Y Includes 13 - 40. GTI. art. 278001792
По запросу
14
Диэлектрический колпачок BRP art. 278000218
По запросу
15
Электрическая клемма "мама" BRP art. 278000223
от 450 ₽
OEM
450 ₽
Требуется 2 шт.
16
Корпус разьема BRP art. 278000217
от 940 ₽
OEM
940 ₽
Требуется 1 шт.
17
FEMALE HOUSING, 4 CIRCUITS art. 278000394
По запросу
18
Open Barrel art. 278000992
По запросу
19
Male Connector, 26 Circuits art. 278000993
По запросу
20
Male Lock, 2 Circuits art. 409207500
По запросу
21
FEMALE TERMINAL art. 278000995
По запросу
22
FEMALE TERMINAL art. 278000994
По запросу
23
Резиновое уплотнение проводки Sea Doo art. 278000996
По запросу
24
Разьем art. 278000222
от 400 ₽
OEM
Разьем
art. 278000222
400 ₽
Требуется 4 шт.
25
Male Terminal art. 409004300
По запросу
26
Male Connector, 6 Circuits art. 710001540
По запросу
27
Female Terminal art. 278000632
По запросу
28
MALE LOCK, 6 CIRCUITS art. 278000737
По запросу
29
SEALING CAP art. 293000070
По запросу
30
Female Connector, 6 Circuits art. 710001539
По запросу
31
Стяжка 142 мм BRP art. 293750002
По запросу
32
Разъем для подключения аксессуаров BRP art. 278000220
По запросу
33
Male Connector, 4 Circuits art. 278000739
По запросу
34
Female Lock, 6 Circuits art. 278000735
По запросу
35
Sealing Cap art. 293000052
По запросу
36
Male Lock, 4 Circuits art. 278000738
По запросу
37
Уплотнение проводки Sea Doo art. 278001013
от 450 ₽
OEM
450 ₽
Требуется 1 шт.
38
Электрическая клемма "мама" BRP art. 278001014
от 450 ₽
OEM
450 ₽
Требуется 1 шт.
39
Male Housing, 1 Circuit art. 278001012
По запросу
40
Разъем Sea Doo art. 278000631
от 500 ₽
OEM
Разъем Sea Doo
art. 278000631
500 ₽
Требуется 7 шт.
41
Was 293550004 Dielectric Grease, 150 g art. 219704453
По запросу
42
RECTIFIER ASSY Includes 42 - 45. art. 278001239
По запросу
43
Male Housing, 4 Circuits art. 278000395
По запросу
44
Female Terminal art. 409007300
По запросу
45
Диэлектрический колпачок BRP art. 278000218
По запросу
46
Hex. Tapping Screw art. 211000139
По запросу
47
Deoxit Lubricant, Spray art. 293550034
По запросу
Нужна консультация
Мы ответим вам на этот номер
Или укажите свою почту - и мы ответим на нее
Добавлено в корзину
Вы только что добавили в корзину:
Перейти в корзину
Вход в интернет магазин
Войти
Зарегистрироваться
Номер телефона необходим для оформления заказа
Восстановить пароль
Укажите ваш email адрес или логин и мы вышлем ссылку для восстановления пароля.